温湿度传感器(DHT11)
前言
温湿度也是我们日常非常常见的指标,我们使用的是DHT11数字温湿度传感器。这是一款含有已校准数字信号输出的温湿度复合传感器,它应用专用的数字模块采集技术和温湿度传感技术,确保产品具有极高的可靠性和卓越的长期稳定性。
DHT11具有小体积、极低的功耗,信号传输距离可达20米以上,使其成为给类应用甚至最为苛刻的应用场合的最佳选择。产品为4针单排引脚封装,连接方便。

DHT11温湿度传感器
实验平台
pyBoard开发套件,DHT11温湿度传感器位于右上角。

实验目的
通过编程采集温湿度数据,并在OLED上显示。
实验讲解
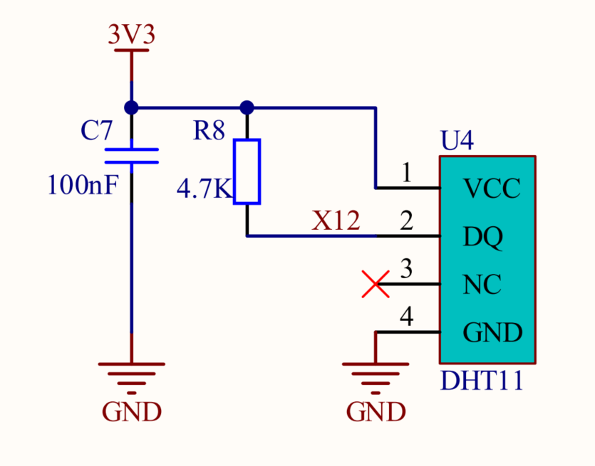
DHT11虽然有4个引脚,但其中第3个引脚是悬空的,也就是说DHT11也是单总线的传感器,只占用1个IO口。:

我们来看看DHT11在开发板上的接线图:

可以看到DHT11连接到pyboard的‘X12’引脚,可以针对该引脚编程来驱动DHT11传感器,模块文件是配套示例程序下的dht.py,需要拷贝到pyboard的文件系统。函数模块说明如下:
dht对象
构造函数
d = dht.DHT11(machine.Pin(id))
构建DHT11传感器对象
id:芯片引脚编号。如:'X12'。
使用方法
d.measure()
测量温湿度。
d.temperature()
获取温度值。
d.humidity()
获取湿度值。
建议上电先延时1~2秒,让DHT11稳定后再开始读取。代码编写流程如下:
参考代码
'''
实验名称:温湿度传感器实验DTH11
版本:v1.0
平台:pyBoard开发套件
作者:01Studio
说明:通过编程采集温湿度数据,并在OLED上显示。
'''
#引入相关模块
import time
from machine import Pin,SoftI2C
from ssd1306 import SSD1306_I2C
from dht import DHT11
#初始化相关模块
i2c = SoftI2C(sda=Pin("Y8"), scl=Pin("Y6"))
oled = SSD1306_I2C(128, 64, i2c, addr=0x3c)
#创建DTH11对象dt
dt=DHT11(Pin('X12'))
time.sleep(2) #首次启动停顿2秒然传感器稳定
while True:
try: #异常处理
dt.measure() #温湿度采集
te=dt.temperature() #获取温度值
dh=dt.humidity() #获取湿度值
oled.fill(0) #清屏背景黑色
oled.text('01Studio', 0, 0)
oled.text('DHT11 test:',0,15)
#温度显示
oled.text(str(te)+' C',0,40)
#湿度显示
oled.text(str(dh)+' %',48,40)
print('Temp is: '+str(te)+'C '+'Humi is:'+str(dh)+'%')
oled.show()
except Exception as e: #异常提示
print('Time Out!')
time.sleep(2) #每隔2秒采集一次
实验结果
运行代码,可以看到OLED显示采集到的温湿度信息:

本代码还使用了print函数在终端打印数据,因此在串口终端可以同时看到温湿度信息:

通过本节学习我们学会了使用MicroPython来驱动DTH11温湿度传感器,DHT11性价比比较高,是很适合学习使用的,但精度和响应速度有点低,需要更高要求应用的用户可以使用DHT22或者其他更高级的传感器。