EEPROM
前言
EEPROM (Electrically Erasable Programmable read only memory)是指带电可擦可编程只读存储器。是一种掉电后数据不丢失的存储芯片。也就是说我们可以将数据存储在EEPROM上,实现断电保存数据。
实验平台
哥伦布MicroPython开发套件。

实验目的
学习使用MicroPython的I2C总线通讯编程和EEPROM应用。
实验讲解
- 什么是I2C?
I2C是用于设备之间通信的双线协议,在物理层面,它由2条线组成:SCL和SDA,分别是时钟线和数据线。也就是说不通设备间通过这两根线就可以进行通信。
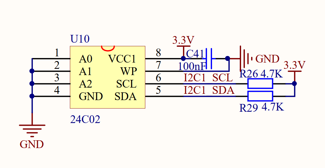
从下图可以看到EEPROM接了哥伦布开发板的I2C1引脚。

我们再来简单了解一下AT24C02, 这个芯片总共有256*8=2048 bits(2k)的存储空间,简单理解就是地址从0-255,每个地址最多放一个8bit数据,2^8=256.也就是数据也是0-255。
在了解完I2C和EEPROM后,我们来看看EEPROM的构造函数和使用方法,强大的micropython封装让EEPROM的读写变得非常简单:
AT24C02对象
构造函数
at24c02. AT24C02(i2c_num)
构建AT24C02对象。
i2c_num:哥伦布预先定义的I2C引脚编号。如:1。
使用方法
AT24C02.read(addr)
读取EEPROM指定地址里面的数据;
addr:AT24C02数据地址:0-255
AT24C02.write(addr,dat)
往EEPROM指定地址写数据;
addr:AT24C02数据地址:0-255dat:数据:0-255
代码编程流程图如下:
参考代码
'''
实验名称:EEPROM(AT24C02)
版本:v1.0
日期:2020.12
作者:01Studio
说明:EEPROM的读写实验
'''
from at24c02 import AT24C02
import time
EE = AT24C02(i2c_num=1) #哥伦布的B8,B9为I2C1
EE.write(1,8) #往地址1写入数字8(用户可以更改自己写的数字)
time.sleep_ms(5) #需要适当延时再读取
print(EE.read(1)) #读取地址1数据,等于前面写入的数字
实验结果
本例程需要将资料包里面的at24c02.py库上传到开发板文件系统。

在Thonny IDE运行代码,可以看到EEPROM读取出来的数据和前面写入的一致。

我们再次惊喜的发现,简单几行代码就实现了EEPROM的读写,不得不再次佩服micropython的强大。EEPROM是支持掉电保存的。有兴趣用户可以自行修改代码,通过写入数据—断电—读取数据的方式测试一下。