蜂鸣器(有源)
前言
日常生活中我们不少电子设备在遇到故障时都会报警,而声音比指示灯往往更容易引起人们的注意,本节我们来学习一下蜂鸣器应用。
实验平台
哥伦布开发板。

实验目的
通过编程实现蜂鸣器发出滴滴响声。
实验讲解
蜂鸣器分有源蜂鸣器和无源蜂鸣器,有源蜂鸣器的使用方式非常简单,只需要接上电源,蜂鸣器就发声,断开电源就停止发声。无源蜂鸣器,是需要给定指定的频率,才能发声的,而且可以通过改变频率来改变蜂鸣器的发声音色。哥伦布上配备的是有源蜂鸣器,因此控制方式非常简单。
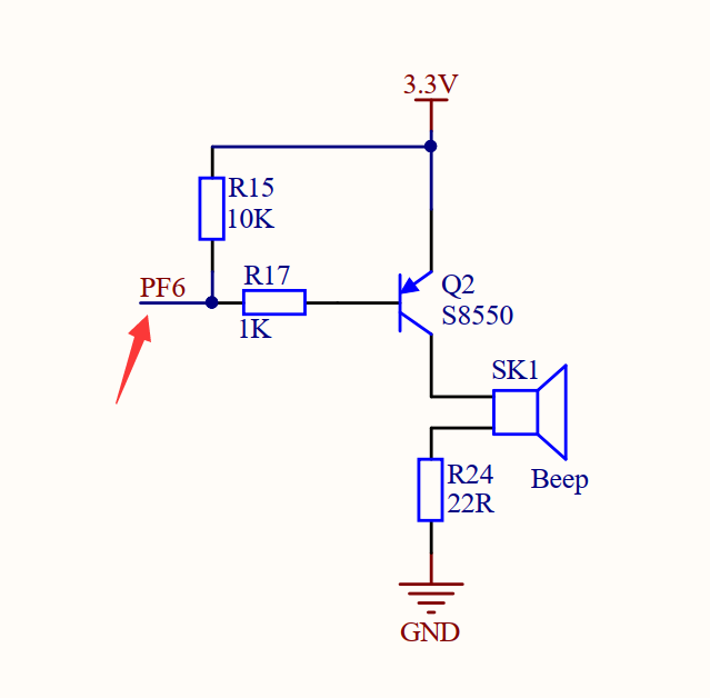
我们从下面原理图可以看到,蜂鸣器跟哥伦布STM32主控的“PF6”引脚连接,可以通过控制该引脚输出低电平来让蜂鸣器发出响声(IO输出0)。

Pin对象
GPIO引脚对象。
构造函数
machine.Pin(id, mode, pull)
machine模块下的Pin对象。
id:芯片引脚编号。如:X17, B4。mode:输入/输出模式。Pin.IN: 输入模式;Pin.OUT: 输出模式;
pull: 上下拉电阻配置。None: 无上下拉电阻;Pin.PULL_UP: 上拉电阻启用;Pin.PULL_DOWN: 下拉电阻启用。
使用方法
Pin.value([X])
配置引脚电平值:
输出模式:输出电平值。0: 输出低电平;1: 输出高电平。
输入模式:无需参数,获取当前引脚输入电平值。
Pin.high()
引脚输出高电平。
Pin.low()
引脚输出低电平。
更多用法请阅读官方文档:
https://docs.01studio.cc/library/machine.Pin.html#machine-pin
代码编写流程如下:
参考代码
'''
实验名称:蜂鸣器
版本:v1.0
平台:哥伦布开发板
作者:01Studio
说明:蜂鸣器发出滴滴滴响声
'''
from machine import Pin
import time
#构建蜂鸣器对象
beep = Pin('F6',Pin.OUT_PP)
while True:
#蜂鸣器发出滴滴声
beep.low() #打开蜂鸣器
time.sleep_ms(500) #延时500毫秒
beep.high() #关闭蜂鸣器
time.sleep_ms(500)
实验结果
运行代码,可以听到哥伦布开发板上的蜂鸣器发出滴滴响声。

如果觉得声音小,可以将蜂鸣器表面的贴纸撕开,那要声音就会大得多。
